Abuot Us
CEO's greeting
History
Organization
Patents&certificates
Delivery records
Contact Us
Products
Casting turbine parts
Casting For Shipbuilding Parts
Castings for Pump&Valve Parts
Castings for Industrial Parts
Ingots for Forging
Facilities
Main facilities
Test facilities
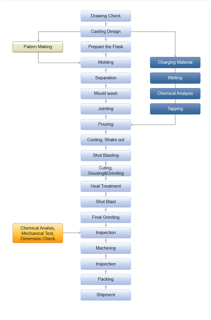
Production process
Customer Support
Announcements
Q&A
Product documentation room
Main facilities
Test facilities
Production process
Home
About Us
Production process
Production process